New publication on ALS
Wednesday, December 02, 2015
|

Our lab in collaboration with the lab of Dr. Brown published "Human C9ORF72 Hexanucleotide Expansion Reproduces RNA Foci and Dipeptide Repeat Proteins but Not Neurodegeneration in BAC Transgenic Mice".
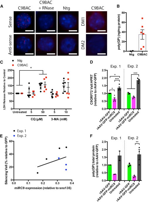
Abstract: A non-coding hexanucleotide repeat expansion in the C9ORF72 gene is the most common mutation associated with familial amyotrophic lateral sclerosis (ALS) and frontotemporal dementia (FTD). To investigate the pathological role of C9ORF72 in these diseases, we generated a line of mice carrying a bacterial artificial chromosome containing exons 1 to 6 of the human C9ORF72 gene with approximately 500 repeats of the GGGGCC motif. The mice showed no overt behavioral phenotype but recapitulated distinctive histopathological features of C9ORF72 ALS/FTD, including sense and antisense intranuclear RNA foci and poly(glycine-proline) dipeptide repeat proteins. Finally, using an artificial microRNA that targets human C9ORF72 in cultures of primary cortical neurons from the C9BAC mice, we have attenuated expression of the C9BAC transgene and the poly(GP) dipeptides. The C9ORF72 BAC transgenic mice will be a valuable tool in the study of ALS/FTD pathobiology and therapy.